2024年9月18日,国际生物信息学期刊《Briefings in Bioinformatics》(BIB)发表了徐书华团队题为《Analysis of sex-biased gene expression in a Eurasian admixed population》的研究论文。该研究通过分析全基因组和全转录组数据,构建了混血人群性别偏向性基因表达图谱及调控模型,解析了祖源背景对欧亚混血人群性别差异的影响及其遗传效应。该研究为理解表型的性别偏向性的分子机制及其遗传基础提供了新的视角和认知。
激素、环境暴露和遗传调控等多种因素都会影响基因表达的性别偏向性,其中遗传因素尤为根本,在身高、大脑结构和肌肉生成等复杂性状和疾病的性别分化中起着关键作用。具有性别异质性表达的基因被定义为性别偏向基因(SBGs)。与其他物种不同,人类中约有37%的基因为SBGs,这些基因至少在一个组织中表现出性别偏向性的表达。此前研究表明,祖源背景是基因表达遗传调控效应的重要决定因素,但其在性别偏向表达中的作用尚不明确。此外,性染色体和常染色体的交互作用在性别特征的决定中也可能起到关键作用,亟需通过群体组学分析进行系统性量化和解析。
该研究以处于我国西北地区的新疆维吾尔族为模式人群对上述问题进行探索,充分发挥其在群体水平展现出足够多的东西方人群高度分化的遗传变异、在个体水平展现出相对均匀分布的东西方来源的基因片段、以及同一个体同时携带东西方来源基因片段的较高概率的优势进行深入探索。研究团队对新疆维吾尔族(XJU)及其东西方祖源代表人群(东方人EAS和西方人EUR)的外周血液样本进行了全基因组和全转录组分析。
研究发现,约90%的SBGs分布于常染色体,而非性染色体。SBGs可分为男性偏向基因(MGs)和女性偏向基因(FGs),其中FGs相对更多与病毒感染和免疫反应相关,并且其演化速度相对较快。此外,SBGs具有人群特异性,不同人群间共享的SBGs比例较低,显示出不同遗传背景对基因表达的性别偏向性及其遗传调控模式可能在人群间起到异化的作用。(图1)

图1. 新疆维吾尔族的SBGs及与其东西方祖源代表人群SBGs的比较
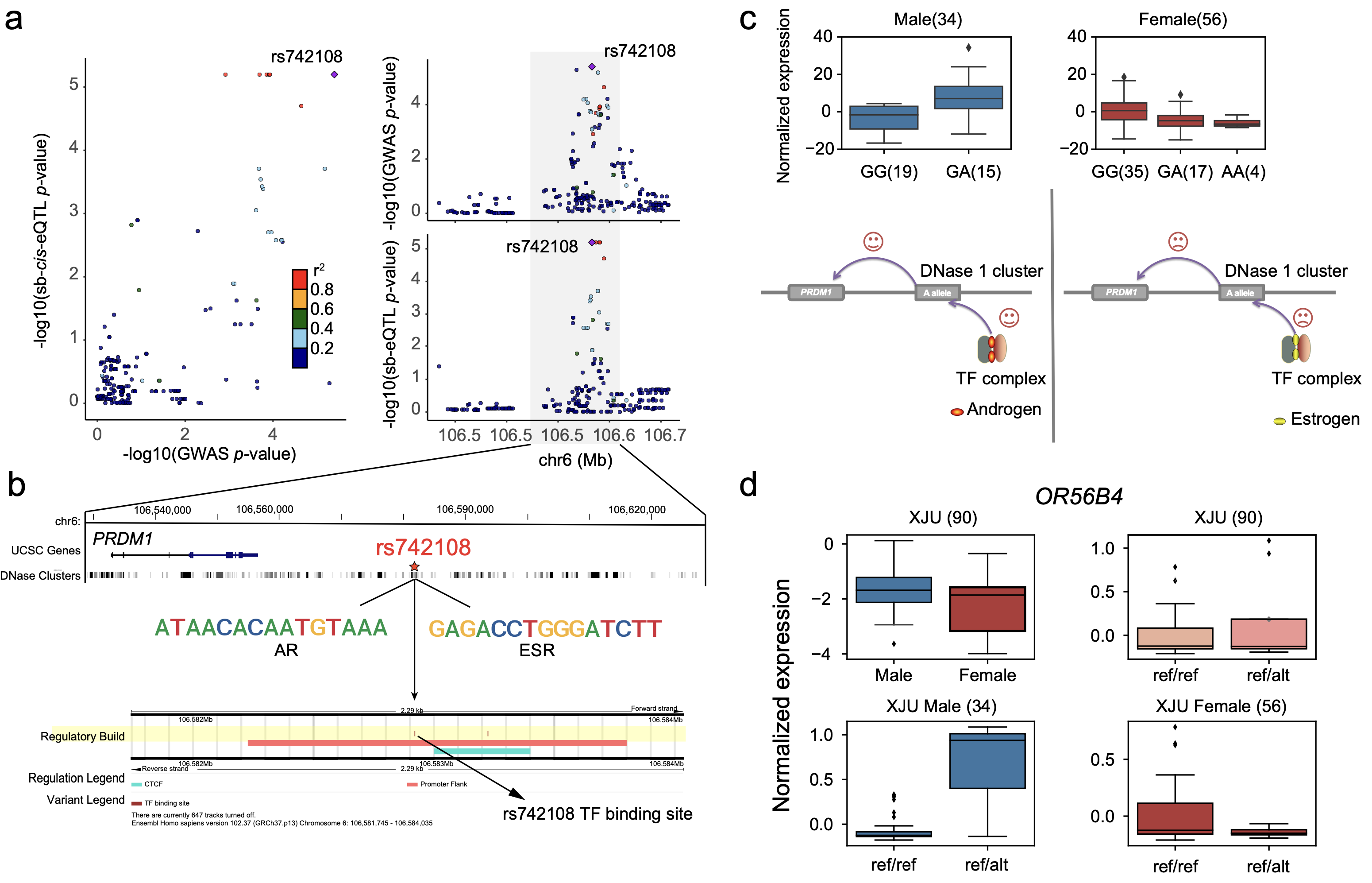
通过鉴定顺式调控性别偏向表达数量性状位点(sb-cis-eQTLs)及其关联基因(sb-cis-eGenes),研究团队在XJU中评估了遗传因素对基因表达性别偏向性的影响。显著的sb-cis-eQTL如rs742108不仅是系统性红斑狼疮的风险位点,也是转录因子的结合位点,可能通过在不同性别中招募不同的转录因子介导PRDM1的性别偏向性表达。(图2)

图2. 新疆维吾尔族性别偏向表达基因的遗传调控模式
进一步的祖源解析发现,具有相似祖源背景的人群,其基因表达性别偏向性图谱也更为相似。研究团队构建了基于遗传混合的基因表达性别偏向性模型,识别并探讨了祖源背景相关的性别偏向性表达基因,提供了对基因表达性别偏向性发生机制及其对性别差异影响的新认知。(图3)

图3. 基于遗传混合的基因表达性别偏向性模型
此外,通过评估常染色体和X染色体之间的交互作用效应,研究团队发现常染色体在复杂性状和疾病的性别差异中扮演着至关重要的角色,表明人体的性别差异不仅仅由性染色体上的基因决定,从而加深了对基于性别差异的复杂性状和疾病发生及其遗传基础和分子机制的理解。(图4)

图4. 新疆维吾尔族常染色体-X染色体交互作用的性别偏向性
风车动漫 人类表型组研究院博士研究生程爽爽、中国科学院上海营养与健康研究所宁之琳博士、黄可为本文共同第一作者,风车动漫 /人类表型组研究院徐书华教授为通讯作者,风车动漫 陆艳副研究员、杨亚军教授,中国科学院上海营养与健康研究所袁媛博士、谭昕江博士、潘雨闻博士、张瑞博士、田垒博士、王晓骥博士、鲁东胜博士,新疆医科大学关亚群教授,新疆大学多力坤·买买提·玉素甫教授等作为论文作者对该工作的开展和完成给予了大力支持并做出重要贡献。该项目获得了国家重点研发计划、国家自然科学基金等多项基金的资助。
论文链接://academic.oup.com/bib/article/25/5/bbae451/7759836
